Log in
inloggen bij Renda
Hulp bij wachtwoord
Geen account?
shop word lid
Home / Artikelen

Van Willen naar Kunnen

Woningcorporaties en de Circulaire Economie Artim Pefqeli - 27 januari 2026

De geschiedenis leert ons een duidelijke les: in tijden van crisis versmalt onze blik. Na een oorlog of een natuurramp is de focus steevast gericht op snelle wederopbouw. Het bieden van onderdak en het herstellen van de maatschappelijke orde krijgen voorrang, terwijl langetermijnambities zoals duurzaamheid, innovatie of levensduurkwaliteit naar de achtergrond verdwijnen.

Een vergelijkbare dynamiek zien we vandaag in Nederland. We bevinden ons midden in een wooncrisis, met een tekort van bijna 400.000 woningen. De reactie van de overheid is een monumentale doelstelling: 900.000 nieuwe woningen realiseren voor 2030. Deze enorme druk landt direct op het bord van gemeenten en, in het bijzonder, woningcorporaties. Zij staan voor de taak om snel en betaalbaar te bouwen. Deze niet-onderhandelbare opdracht kunnen we de Volume-Eis noemen.
Tegelijkertijd ontvouwt zich een andere nationale ambitie: de transitie naar een volledig circulaire economie in 2050. Dit vraagt om een revolutie in de bouwsector, gebaseerd op principes als hergebruik van materialen, modulair en demontabel ontwerpen, en een integrale levenscyclusbenadering. Dit is de Circulariteits-Ambitie, een strategische ‘wens’ waar veel corporaties oprecht aan willen bijdragen.
En precies hier is waar het wringt. Woningcorporaties bevinden zich gevangen tussen twee conflicterende eisen. De noodzaak om snel te bouwen duwt hen richting beproefde bouwmethodes die snelheid, kostenefficiëntie en kortetermijndenken vooropstellen. De ambitie om circulair te bouwen vereist juist tijd, experiment, een hogere aanvangsinvestering en een andere manier van samenwerken, capaciteiten die in een crisissituatie schaars zijn. De vraag is niet alleen of corporaties dit willen, maar hoe ze dit ooit kunnen waarmaken.

Ambitie en Realiteit

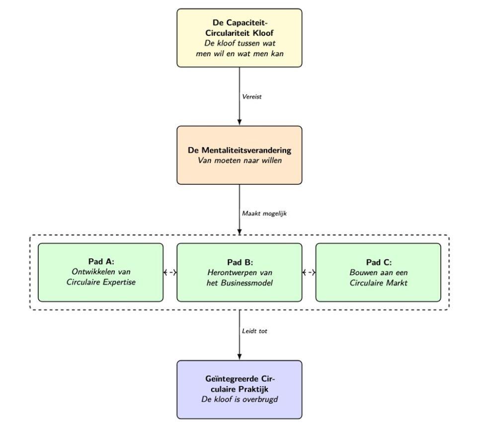
De kern van het probleem kunnen we de ‘Capaciteit-Circulariteit’ Kloof noemen: de structurele ruimte tussen wat woningcorporaties willen bereiken op het gebied van circulariteit en wat ze kunnen realiseren binnen de huidige randvoorwaarden waarin ze moeten opereren. Dit is geen kwestie van onwil, maar van een systeem dat voor iets anders is ingericht.
Hoewel de bereidheid om circulair te werken groeit, wordt de uitvoering belemmerd door diepgewortelde beperkingen die de traditionele aanpak in stand houden:

  • Financiële Beperkingen: Corporaties opereren binnen een strak financieel regime, gekenmerkt door huurplafonds en strikte leenvoorwaarden van het Waarborgfonds Sociale Woningbouw (WSW). De hogere aanvangsinvesteringen van circulaire bouwmaterialen of -methoden zijn nauwelijks in te passen in businesscases die gericht zijn op betaalbaarheid en risicobeheersing op de korte termijn.
  • Procedurele en Technische Hobbels: Circulaire projecten brengen vaak langere voorbereidingstrajecten, onbekende samenwerkingsvormen en onzekerheid over de kwaliteit van hergebruikte materialen met zich mee. Binnen een sector die geoptimaliseerd is voor lineaire efficiëntie, worden deze complexiteiten al snel als een operationeel risico gezien. Voeg daar de onzekerheid van regelgeving, zoals de stikstofproblematiek, aan toe, en de keuze voor de ‘veilige’, bekende weg is snel gemaakt.
  • De Crisissituatie: De urgentie van de wooncrisis versterkt een focus op volume. Wanneer de maatschappelijke en politieke druk is gericht op het opleveren van woningen, wordt experimenteren met onbewezen methodes al snel gezien als een luxe die men zich niet kan permitteren.

Deze mismatch leidt tot een structureel conflict tussen waarden. De traditionele (lineaire) bouw sluit aan op prestatiewaarden: snelheid, kostenbeheersing en voorspelbaarheid. Circulaire bouw wordt daarentegen gedreven door productwaarden: duurzaamheid op de lange termijn, innovatie en kwaliteit. In het huidige klimaat krijgen de prestatiewaarden onvermijdelijk de overhand, waardoor circulaire ambities naar de marge worden gedrukt.

Een Andere Manier van Denken

Hoe kunnen corporaties deze kloof dan toch overbruggen? De eerste stap is niet technisch of financieel, maar cultureel (figuur 1). Het vereist een mentaliteitsverandering.
Momenteel zien we grofweg twee houdingen. De eerste is regelgedreven (compliance-driven), waarbij acties worden ondernomen als reactie op externe verplichtingen: "we moeten". Circulariteit is dan een van de vele eisen waaraan voldaan moet worden. De tweede houding is verantwoordelijkheidsgedreven (responsibility-driven), waarbij circulariteit wordt omarmd als onderdeel van de kernmissie van de organisatie: "we willen".
Zonder een intrinsieke motivatie blijf je steken in incrementele verbeteringen, terwijl de sprong naar oplossingen die fundamentele verandering brengen uitblijft. Duurzame verandering vraagt om interne motivatie van medewerkers, een langetermijnvisie en leiderschap om een nieuwe definitie van succes te omarmen. Deze cultuuromslag is de onmisbare voorwaarde om van ambitie naar concrete actie te komen.

Drie Paden

Wanneer de interne motivatie er is, kan een organisatie beginnen met het opbouwen van de benodigde kennis, kunde en capaciteit voor de gewenste verandering. Drie strategische paden zijn daarbij van cruciaal belang.

Pad A: Ontwikkelen van Circulaire Expertise
Circulair bouwen vereist nieuwe kennis en vaardigheden. De huidige aanpak, waarbij geleerd wordt via geïsoleerde pilotprojecten, is te gefragmenteerd en te traag. Het is tijd om de stap te zetten van losse experimenten naar gestructureerd en geborgd leren binnen de organisatie. Dit proces, van kleinschalige experimenten naar een lerende organisatie waarin circulaire principes worden verankerd, wordt geïllustreerd in figuur 2. Via een cyclus van pilotprojecten, samenwerking en kennisdeling wordt gefragmenteerde kennis omgezet in geborgde, organisatorische routines.
Om deze cyclus in gang te zetten, is het nodig te investeren in opleidingen, platforms voor kennisdeling op te zetten en een cultuur te bevorderen die experimenteren aanmoedigt. Door op deze gestructureerde manier interne expertise op te bouwen, verlagen corporaties de te verwachten risico's, nemen ze beter onderbouwde beslissingen en doorbreken ze de inertie van vastgeroeste routines.

Pad B: Herontwerpen van het Businessmodel
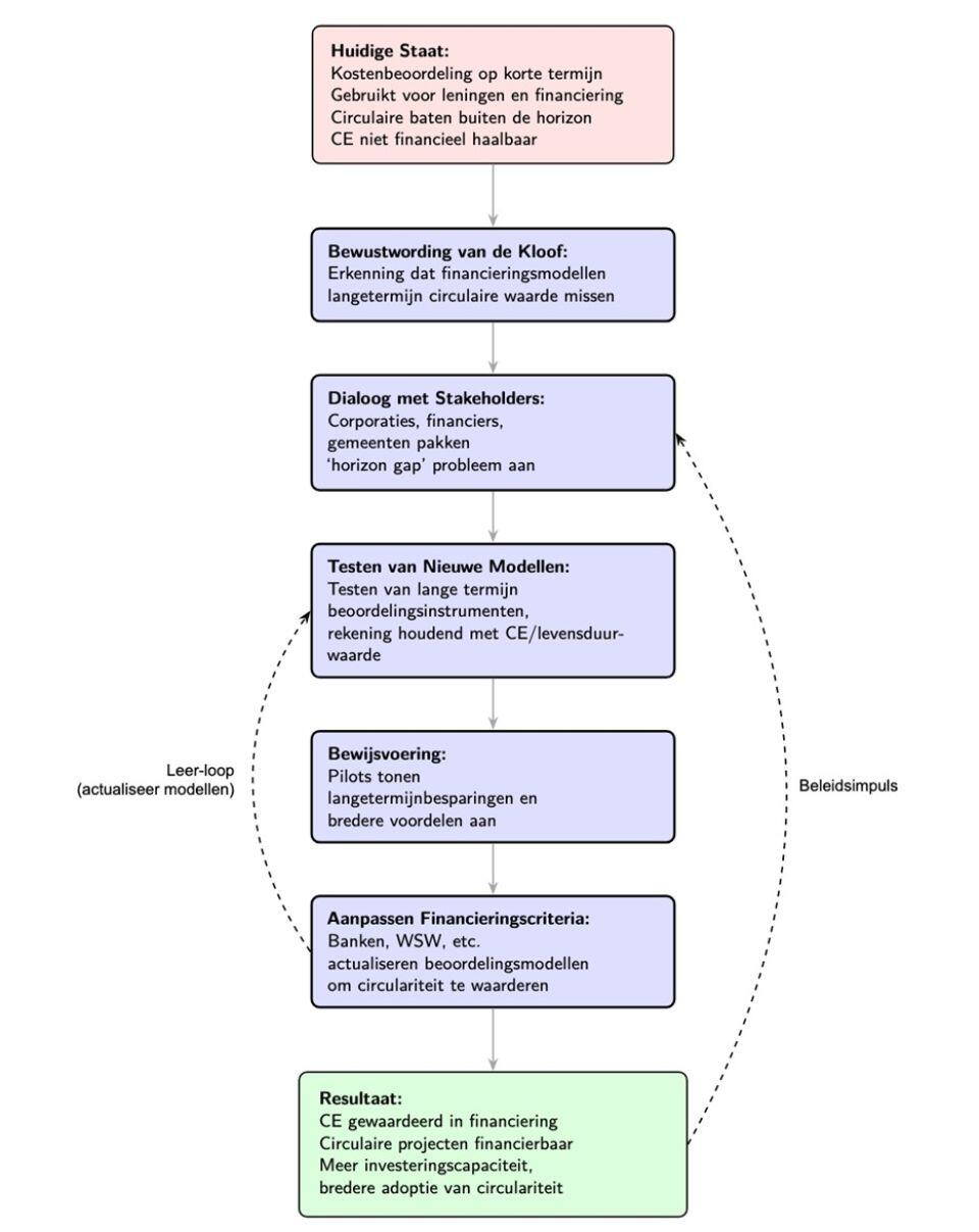
Een centrale barrière is dat de huidige financiële modellen de waarde van circulair bouwen niet erkennen. Voordelen zoals de restwaarde van materialen, lagere onderhoudskosten en een langere levensduur van gebouwcomponenten vallen buiten de conventionele beoordelingshorizon van 30-50 jaar. Dit zorgt ervoor dat circulaire projecten op papier systematisch als onrendabel worden bestempeld. De oplossing ligt in het herontwerpen van de financiële modellen. De focus moet verschuiven van initiële stichtingskosten naar levensduurwaarde, uitgedrukt in concepten als Total Cost of Ownership.
Het stapsgewijze proces om van de huidige, kortetermijngerichte modellen naar een systeem te komen dat circulariteit financieel waardeert, wordt getoond in figuur 3.
Via dialoog, het testen van nieuwe modellen en het opbouwen van bewijslast, kunnen de financiële kaders (van o.a. het WSW) worden hervormd om de langetermijnwaarde van circulariteit te erkennen.
Dit vereist een actieve dialoog met financiers, gemeenten en toezichthouders om de beoordelingskaders aan te passen. Alleen dan kan de financiële haalbaarheid van circulariteit worden gerealiseerd.

Pad C: Bouwen aan een Circulaire Markt
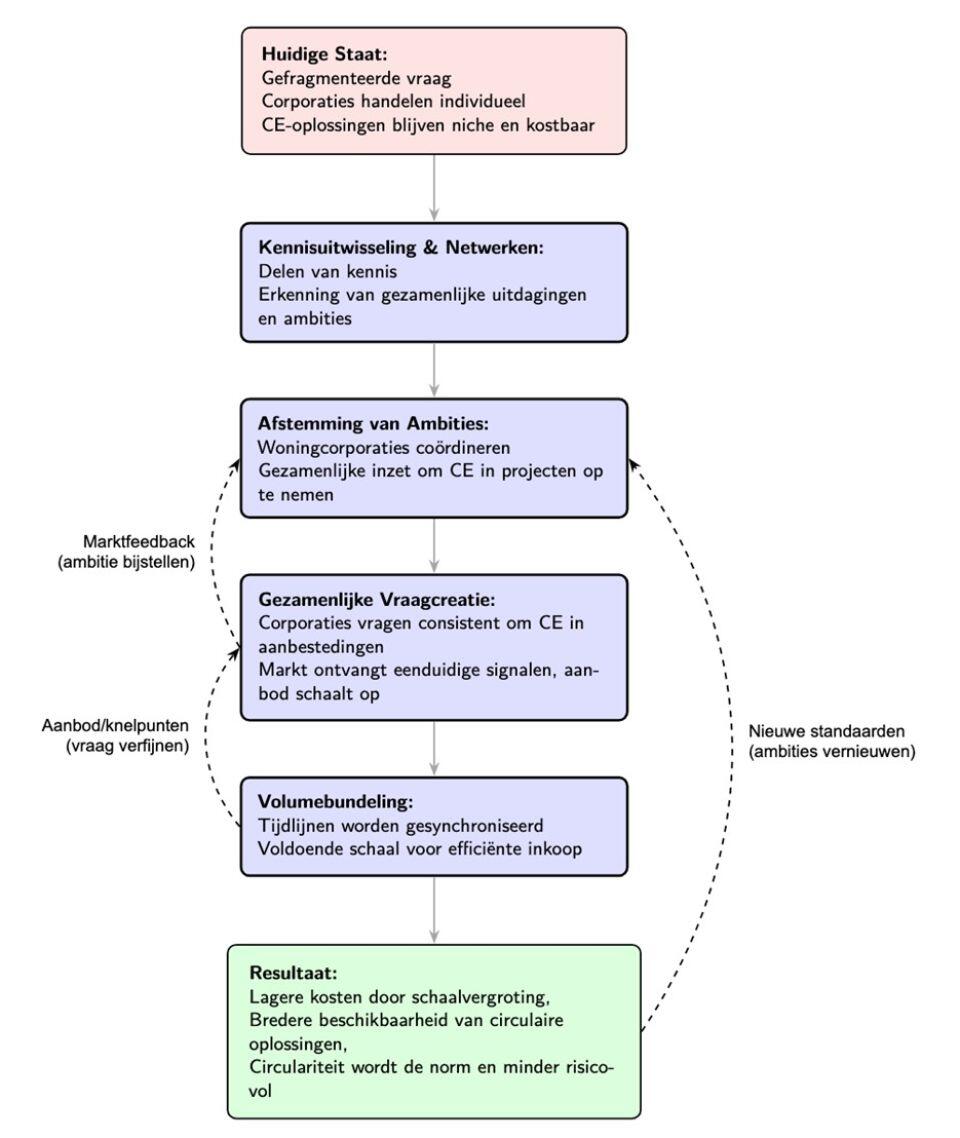
Geen enkele corporatie kan de bouwmarkt in haar eentje transformeren. Het derde pad is daarom gericht op samenwerking en schaalvergroting. Door ambities op elkaar af te stemmen, projectvolumes te bundelen en gezamenlijke, uniforme circulaire eisen te formuleren, kunnen corporaties een krachtig signaal afgeven aan de markt. De route van gefragmenteerde, individuele acties naar een collectieve marktkracht die circulariteit schaalbaar maakt, volgt een aantal logische stappen, zoals te zien is in figuur 4.
Door samenwerking van kennisdeling en ambitie afstemming tot het bundelen van de vraag bieden de corporaties zekerheid en continuïteit en stimuleren zij de markt om te innoveren en op te schalen, wat leidt tot lagere kosten en een breder aanbod van circulaire oplossingen.
Het resultaat is een zelfversterkende cyclus: een voorspelbare vraag leidt tot investeringen door de markt, wat resulteert in lagere kosten en een breder aanbod, waardoor het voor corporaties eenvoudiger en betaalbaarder wordt om circulair te bouwen.

Conclusie: Keuzes

De woningcrisis dwingt tot actie, maar biedt ook een unieke kans. We kunnen de huidige bouwopgave zien als een kortetermijnprobleem dat we zo snel mogelijk moeten oplossen, of als een kans om de basis te leggen voor een duurzame toekomst. De verleiding is groot om voor de snelle, lineaire weg te kiezen, maar elke lineaire keuze van vandaag is een ‘lock-in’ voor morgen.
Dit geldt niet alleen voor nieuwbouw. Laten we niet vergeten dat de verduurzamingsopgave van de bestaande voorraad nog grotere inspanningen vraagt.  De benodigde middelen voor woningrenovaties zijn niet wezenlijk anders dan voor nieuwbouw. Ook hier staan we voor dezelfde keuze: repareren we het oude systeem of bouwen we aan een circulair fundament?
Juist woningcorporaties zijn de aangewezen partij om hierin het voortouw te nemen. Hun maatschappelijke mandaat reikt immers verder dan enkel het bieden van een dak boven het hoofd; het omvat ook de verantwoordelijkheid voor een duurzame en gezonde leefomgeving voor huidige en toekomstige generaties. De in dit artikel geschetste route is een aanzet tot anders denken. Het laat zien hoe we, ondanks de bestaande tekortkomingen, toch kunnen toewerken naar een meer circulaire en toekomstbestendige manier van bouwen.
De uitdaging is groot, maar de richting is duidelijk.

Het artikel is gebaseerd op zijn masterscriptie van de Master Construction Management and Engineering (MSc CME) TU Delft. Erik-Jan Houwing en Ad Straub waren de supervisors.

Reacties

x Met het invullen van dit formulier geef je Renda en relaties toestemming om je informatie toe te sturen over producten, dienstverlening en gerelateerde zaken. Akkoord
Renda ©2026. All rights reserved.

Deze website maakt gebruik van cookies. Meer informatie AccepterenWeigeren